
苏建建管〔2022〕259号
各设区市住房和城乡建设局(建委):
为贯彻落实住房城乡建设部等部门《关于推动智能建造与建筑工业化协同发展的指导意见》以及《关于加快新型建筑工业化发展的若干意见》等文件精神,我厅组织起草了《关于推进江苏省智能建造发展的实施方案(试行)》,现印发你们,请结合实际,认真抓好落实。
附件:关于推进江苏省智能建造发展的实施方案(试行).doc
江苏省住房和城乡建设厅
2022年12月26日
关于推进江苏省智能建造发展的实施方案(试行)
为贯彻落实住房城乡建设部等部门《关于推动智能建造与建筑工业化协同发展的指导意见》《关于加快新型建筑工业化发展的若干意见》等文件精神,充分发挥建筑业在国民经济中的支柱作用,促进传统建造方式向新型建造方式转变,加快产业结构优化,提升智能建造水平,推动建筑业高质量发展,提出以下实施方案:
以习近平新时代中国特色社会主义思想为指引,贯彻落实党的二十大精神,牢固树立创新、协调、绿色、开放、共享的发展理念,以发展新型建筑工业化为载体,以数字化、智能化升级为动力,创新突破智能建造核心技术,充分发挥智能建造的引领和支撑作用,加大智能建造技术在工程建设各环节应用,实现工程建设高效益、高质量、低消耗、低排放,增强建筑业可持续发展能力,塑造“江苏建造”新品牌。
(一)坚持统筹规划、系统推进。加强顶层设计,坚持问题导向、目标导向和结果导向,围绕智能建造的主要目标与重点任务,明确发展路线图和时间表,全面促进体制机制和工程建设组织方式变革,坚持全面推动与重点突破相结合、快速部署与科学管理相结合,有计划、有步骤推进我省智能建造创新发展和应用。
(二)坚持资源共享、协调融合。推动工程建设相关数据标准化、规范化,增强数字资源的通用性、开放性和可靠性,保障在工程建设各系统之间的兼容和应用。建立工程建设数字资源共享长效机制,提高数字资源的综合利用水平。加强建造全过程的协同融合,保障建造过程各环节数据流通畅,消除信息孤岛。
(三)坚持创新引领、绿色发展。以推动建筑业创新转型为主线,加强智能建造技术和系统推广应用,提升智能综合决策服务整体质量与水平。积极推动智能化基础设施集约建设,构建智能建造知识、技术和标准体系,通过技术创新满足建筑市场需求。以智能建造推动建筑业绿色低碳发展。
(四)坚持提质增效、安全为本。抓住产业结构调整和转型发展重大战略机遇,通过智能建造带动行业提质增效,加速构筑先发优势,进一步巩固和发挥传统优势,促进产业和产品向价值链中高端跃升。坚持安全与发展并重,通过智能化技术提升建筑本质安全水平,建立健全我省建筑业智能建造系统体系与网络安全体系,保障建筑业智能化水平稳步提升。
以江苏省建筑业高质量发展为导向,以提高我省智能建造水平为目标,在建筑业信息化、集成化、精益化、智能化方面取得显著进展,BIM、3D打印、物联网、人工智能、云计算、大数据、元宇宙等新技术在建筑行业中的应用水平显著提升,建立并完善江苏省智能建造标准体系与评价体系;形成项目、企业、产业智能建造相关新技术、新产品和新服务应用体系。促进建筑产业互联网、数字一体化设计、建筑机器人及智能装备、部品部件智能生产线和智能施工管理等五大智能建造关键领域广泛应用;加快建筑行业“智改数转”步伐,提高数字化、智能化技术在工程建设全过程中的应用能力和水平;培养新一批智能建造领军企业和领军人才,全面提升我省智能建造水平。
到2025年末,智能建造适宜技术在重大工程建设项目中应用占比50%,培育30家以上智能建造骨干企业,推动建筑业企业智能化转型。到2030年末,智能建造适宜技术在大中型工程建设项目中应用占比70%,培育100家智能建造骨干企业。到2035年末,大中企业在各类工程建设项目中普遍应用智能建造适宜技术,培育一批在智能建造领域具有核心竞争力的龙头企业,成为全国建筑业智能建造强省。
(一)建立健全智能建造标准体系
1. 构建智能建造标准体系框架
加快智能建造标准和规范编制的步伐,统筹国家标准、地方标准、团体标准和企业标准,研究制定适合江苏的智能建造标准体系框架,保障智能建造标准统一,促进全产业链信息互通、共享。充分调动高校、企事业单位、标准化技术委员会、协会、学会等社会力量参与标准化工作,引导骨干企业开展智能建造标准研究,推动企业标准和团体标准上升为行业标准或国家标准。
2. 健全智能建造全产业标准体系
建立涵盖建设项目设计、生产、施工、运维等全过程智能建造标准体系,包括物理环境标准、网络技术设施标准、应用支撑平台标准、信息安全标准等,制定基本应用的系统接口规范与信息共享标准,为信息资源共享和深度挖掘奠定基础。协同推进智能建造产品研发、技术攻关和集成应用,构建完整有机的融合型产业标准体系,形成项目-企业-产业智能建造标准体系链。
(二)重点突破智能建造关键领域
1. 建立建筑产业互联网平台
建立建筑产业互联网管理服务平台,制定产业互联网平台建设指南,规范平台的实行标准、生态体系和组织施工管理。培育垂直细分领域行业级平台,支持行业、企业共同搭建“互联网+建筑工业化+供应链金融”平台,推动各方跨行业、跨领域协作。鼓励大型企业建设企业级平台,优化企业管理组织架构、工作流程及信息流,建立估算、报价、费用及进度管控体系,完善商务管理、资金管理、财务管理、风险管理等信息系统,实现全过程数字化交付和全生命周期信息共享。
2. 普及“BIM+”数字一体化设计
普及建筑信息模型(BIM)数字一体化设计,明确数字一体化设计具体要求,加快推进BIM技术在规划审批、施工图设计审查、生产施工、竣工验收、运营维护等全过程应用。推行一体化集成设计,大中型工程、装配式建筑工程全面应用BIM技术,提升BIM协同设计能力,推进建造全过程信息化仿真模拟一体化工程软件开发,构建数字设计基础平台和集成系统。
3. 加快发展应用建筑机器人及智能装备
积极推进先进制造设备、智能设备及建筑机器人的研发、制造和推广应用,提升各类施工机具的性能和效率,提高机械化施工程度。加快建筑机器人和装备生产数字化、智能化升级,推广应用建筑机器人和智能装备,努力实现少人甚至无人工厂。加快人机智能交互、智能物流管理、3D打印等技术和智能装备的应用。推进工艺流程数字化和建筑机器人应用,全面提升施工质量和效益。
4. 推动部品部件智能化生产
建设基于BIM的标准化部品部件库,加强部品部件的设计选用、生产运输、施工安装等环节的衔接,推进基于BIM设计的建筑部品部件进行模块化的量化生产。建设部品部件智能生产工厂,实现预制构件从生产加工、入库、储存、调拨、出库、运输、进场验收等全过程的智能识别、定位、跟踪、监控和管理。建立部品部件质量追溯系统,将产品原材料检验、生产检验、生产入库和产品运输等过程纳入智能化质量追溯系统,提高生产质量和生产效率。
5. 推动智能施工管理
围绕施工过程管理,综合运用BIM、物联网、云计算、移动互联网、GIS等技术手段,实现工程实体质量、安全、进度、成本和参建各方行为信息全面采集。建立智能施工管理平台,充分整合建设行业和建筑企业施工现场管理信息化平台、技术力量、设施设备、基础网络、视频监控、建筑起重机械自动控制和报警系统等资源,构建覆盖主管部门、企业、工程现场多方联动的可视化“智慧工地”。
(以上关键领域实施指南详见附件1)
(三)拓展智能建造应用场景
基于不同建设阶段、企业类型和基础条件等因素,因地制宜打造聚焦智能建造关键技术领域的应用场景。以基础设施、住宅建筑等为重点,强化完善设计选型标准,实施建筑平面、立面、构件和部品部件、接口标准化设计,推广少规格、多组合设计方法。定期发布成熟技术实践应用目录,建立智能建造应用示范场景库。
(四)构建智能建造绿色化应用体系
将绿色发展理念融入智能建造全要素、全过程,推行工程建设项目全生命周期绿色建造。推广绿色建筑技术,加强可再生能源应用,采用智能化技术措施,推动“光储直柔”技术发展应用,提升建筑系统对新型能源变革的适应性。在工程建造阶段,推广绿色施工,建立智能化绿色管理机制,加大先进节能环保技术、工艺和装备研发力度,提升能源、资源利用效率,减少环境污染。
(五)打造智能建造领军企业
以智能建造为导向,鼓励有条件的企业提升工程大数据分析、工程应用软件开发等关键技术能力,健全以企业为主体的协同创新机制,推动建筑行业、企业全面提升信息化自主创新能力。鼓励企业跨行业、跨领域联合开展科技攻关,支持骨干企业与科研院所、高校建立合作机制,组建高水平智能建造创新平台。引导实力强、技术优的骨干企业加大智能建造创新投入,不断深化智能建造和建筑工业化技术研究,加快成果转化和商业化应用,支持企业输出智能建造与建筑工业化协同咨询服务。
(六)加快推进建筑行业“智改数转”
加快推动智能建造技术资源与企业深度对接,提升智能化、数字化水平。鼓励支持优秀服务商面向建筑行业中小企业数字化转型需求,开发和推广低成本数字化产品和服务,推动中小企业积极融入智能化应用场景和产业生态。在有条件的地区,开展建筑行业“智改数转”工作试点,探索推动行业“智改数转”可行路径。
(一)强化组织领导。统筹安排智能建造总体工作,强化组织领导,建立推进智能建造体系框架和评估框架,完善配套措施和政策,建立健全工作机制。因地制宜制定实施方案,明确时间表、路线图及实施路径。充分发挥各级主管部门职能作用,强化部门联动,建立协同推进机制。积极推动各设区市行业主管部门成立智能建造领导小组及相关业务机构,负责具体业务系统建设。加强跨部门、跨层级统筹协调,推动解决智能建造发展瓶颈问题。完善智能建造建设监督考核和绩效评估机制,定期通报考核结果,对智能建造成效显著的地区给予奖励。
(二)加大支持保障力度。各地要加大对智能建造关键技术研究、基础软硬件开发、智能系统和设备研制、项目试点应用、智能建造应用场景建设等支持保障力度。对经认定并取得高新技术企业资格的智能建造企业可按规定享受相关优惠政策。在省内优质工程奖“扬子杯”中设立智能建造专项,提高企业参与智能建造的积极性,将开展智能建造情况纳入企业信用评价指标体系,推动智能建造发展。
(三)开展试点示范。培育智能建造产业生态,打造一批智能建造试点示范项目和企业,重点在建筑产业互联网、BIM技术应用、建筑机器人及智能装备、部品部件智能生产、智能施工管理等方面尽快取得突破,打造智能建造产业集群。加大对试点工作的指导力度,通过示范引路、各项智能建造技术有效应用,形成可复制可推广的经验,提升全省智能建造技术水平。
(四)加强人才培养。探索和建立新型建筑工业化及智能建造人才引进培养机制,加强高层次管理人员的培养和储备。建立智能建造人才培养和发展的长效机制,鼓励高校、职业院校加大智能化应用人才培养,设立相关专业,构建支撑发展的人才队伍。打造多种形式的高层次人才培养平台,开展决策咨询、政策制定、标准建设和技术指导。建立智能建造项目经理人才库,培育专业技术人员、管理人员和产业工人队伍。
附件:1. 江苏省智能建造专项实施指南
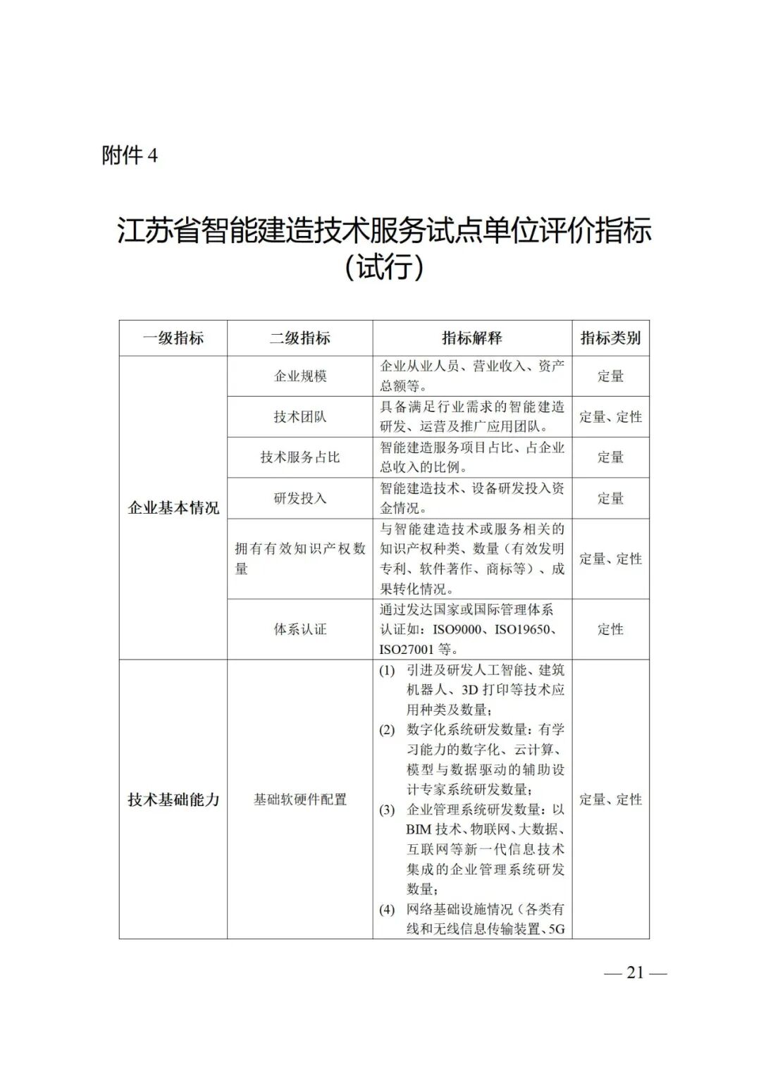
2. 江苏省智能建造试点项目评价指标(试行)
3. 江苏省智能建造试点企业评价指标(试行)
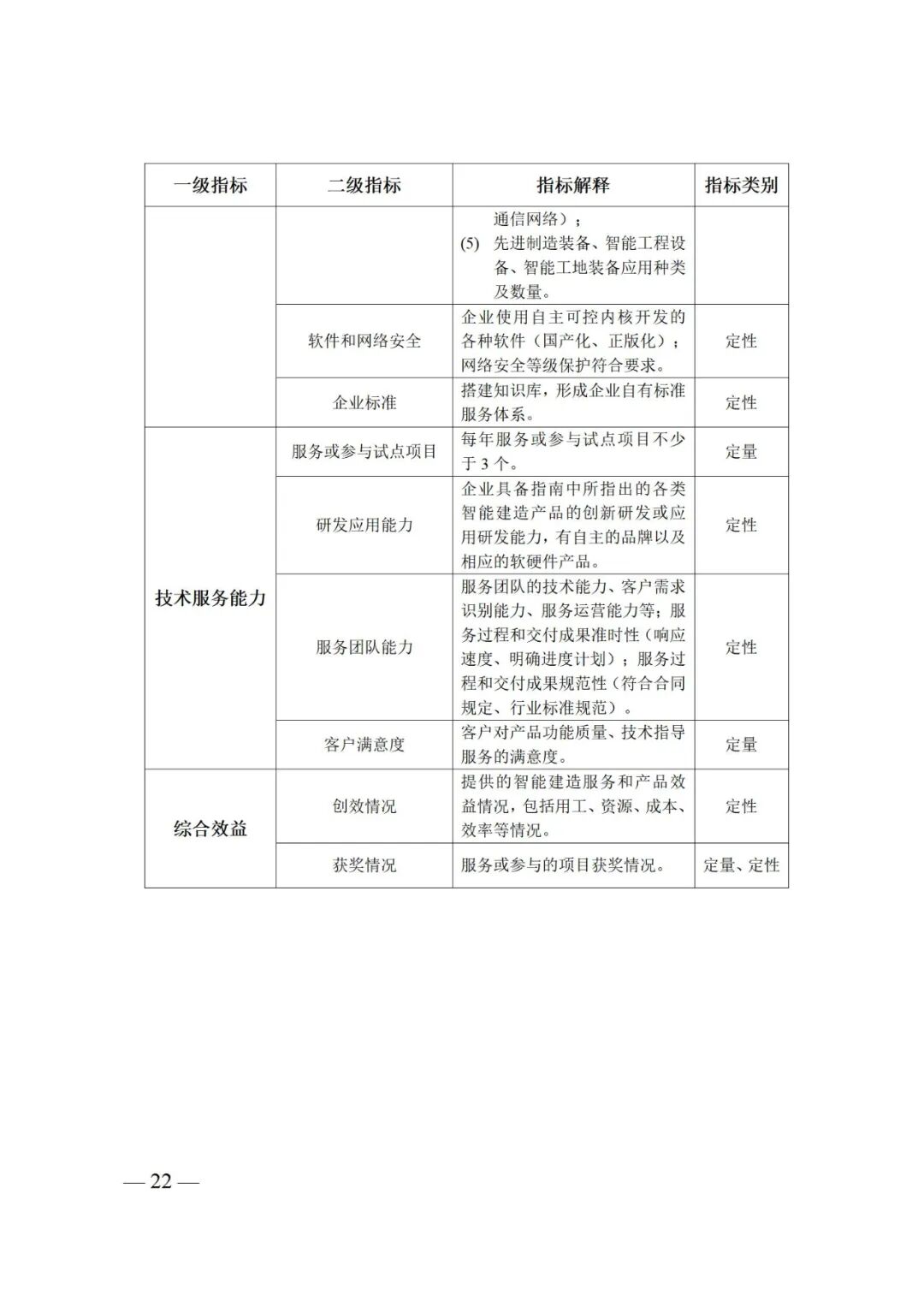
4. 江苏省智能建造技术服务试点单位评价指标(试行)附件1
江苏省智能建造专项实施指南
为指导各地建设主管部门及企业全面了解、科学选用智能建造技术和产品,我们重点围绕建筑产业互联网平台、“BIM+”数字一体化设计、建筑机器人及智能装备、部品部件智能生产、智能施工管理等五个方面提出具体实施指南,内容如下。
一、建立建筑产业互联网平台
1. 制定产业互联网技术导则。制定建设产业互联网平台的相关技术导则,明确建筑产业互联网概念、内涵和主要建设内容,提出制定标准规范、建立生态体系和加强平台管理等方面的工作要求,为建设建筑产业互联网平台提供方向指引。
2. 搭建产业互联网公共服务平台。建立全省统一的装配式建筑全产业链智能建造平台,推动全产业链高效共享各种要素资源,企业可以利用该平台进行BIM正向设计,通过链接标准部品部件库以及生产和施工管理系统,初步实现标准化设计方案一键出图,设计数据一键导入工厂自动排产,施工进度与BIM设计模型动态关联,施工高危环节远程实时监管和动态预警。
3. 积极培育垂直细分领域行业级平台。搭建建设工程招投标平台,明确工程招投标平台的基本功能模块;搭建建材集中采购平台,明确建材集中采购平台的基本功能模块;搭建工程设备、周转材料租赁平台,明确工程设备、周转材料租赁的基本功能模块;搭建建筑劳务用工管理平台,建立产业工人管理平台的体系架构、软件架构、安全架构;搭建绿色建造平台,明确智能化建筑垃圾处理、智能化能耗监管和绿色建筑管理等模块;搭建装配式建筑平台,建立装配式建筑设计、生产、施工和运营全过程管理体系。
4. 鼓励大型企业建设企业级平台。依托企业级智能建造平台贯通供应链、产业链、价值链,为大型企业管理所有在建工程项目提供控制中枢,涵盖设计、算量计价、招标采购、生产、施工以及运维环节,实现项目建造信息在建筑全生命期的高效传递、交互和使用。
二、普及“BIM+”数字一体化设计
1. 明确实施范围和要求。制定采用建筑信息模型进行数字一体化设计的项目范围,建设单位在工程咨询、设计、施工、监理等招标文件中明确采用BIM技术的具体要求,在合同中约定应用深度和提交成果,投标评审专家组中应有BIM专项评审专家。
2. 强化工程建设全过程BIM应用。在规划阶段,在规划审查和建筑设计方案审查环节采用BIM审批。在施工图设计审查阶段,采用施工图BIM审查。在竣工验收阶段,制定BIM交付标准,开展三维数字化竣工验收备案。在运维阶段,通过BIM技术结合物联网技术实现建筑运维故障实时报警、实时响应,提高管理效率,降低使用成本,延长设备使用寿命。
3. 推广人工智能技术辅助审查施工图。试点并推广人工智能辅助审查施工图系统,并与设计管理系统对接,针对建筑、结构、给排水、暖通、电气等专业的国家设计规范和江苏省设计规范,实现批量自动审查,节省审查时间并提高审查准确性。
4. 研发数字一体化功能模块。除自主建筑信息模型(BIM)软件外,根据建设工程的阶段任务试点推广设计图纸智能辅助审查软件、基于BIM的性能分析软件、BIM协同平台软件和装修智能设计软件,建立多功能多元化数字一体化平台。
5. 给予奖补等鼓励政策。对应用BIM的示范工程项目基于一定的补贴;将数字一体化设计应用作为优秀工程评选条件之一;给予BIM技术专员一定的奖项优惠政策。
三、加快发展应用建筑机器人及智能装备
1. 普及测量机器人和智能测量工具。应用土方测量无人机,一键采集地形信息,通过自主知识产权软件进行土石方量快速计算;应用三维测绘机器人,由机器人自动规划路径到达待测区域,通过点云扫描仪快速精确自动扫描测量墙面、柱面的平整度和垂直度;应用智能实测实量工具,自动统计形成智能报表并上传至云端,实现实测实量,提高实测效率和准确度,并实现数据智能分析。
2. 推广应用部品部件生产机器人。以钢筋制作安装、模具安拆、混凝土浇筑、钢构件下料焊接等工厂生产关键工艺环节为重点,推进工艺流程数字化和建筑机器人应用;应用智能钢筋绑扎机器人,实现钢筋自动夹取与结构搭建、钢筋视觉识别追踪与定位、钢筋节点自动化绑扎等功能;应用模具安拆机器人,根据自动解析的构件信息,实现边模识别、输送、喷油、分类入库以及划线和布模等全过程自动化生产。
3. 研发施工机器人和智能工程机械设备。在材料配送、钢筋加工、喷涂、布料、铺贴、隔墙板安装、高空焊接等现场施工环节,加强建筑机器人研发应用,替代传统粗放式施工作业;推广应用智能塔吊、智能混凝土泵送设备、自升式智能施工平台(造楼机)、造桥机、智能运输设备等智能化工程机械设备,提高施工质量和效率。
4. 采用工程监测机器人和清扫机器人。在运维阶段,大力研发应用自主巡检机器人和结构、性能实施智能监测机器人;对于难以清扫、危险系数较大的幕墙,可使用无人机装备和建筑清扫机器人相配合的方式,高效、彻底地进行建筑玻璃幕墙的清洁。
四、推动部品部件智能生产
1. 建立基于BIM的标准化部品部件库。编制装配式建筑标准化部品部件图则,以此为基础建立基于BIM的标准化部品部件库,明确部品部件分类和编码规则、二维码赋码规则、无线射频识别(RFID)信息规则,赋予部品部件唯一身份信息,推动建立以标准化部品部件为基础的专业化、规模化、信息化生产体系。
2. 打造部品部件智能生产工厂。建设钢构件智能生产线,实现上料、切割、下料、余废料回收、焊接等流程“无人化”工作;建设预制混凝土构件智能生产线,将BIM模型智能解析为生产数据,通过物联网和智能技术推动生产设备在线联动,实现自动划线、自动布置模具、预埋件激光定位检查、钢筋网片自动加工、混凝土智能布料和高效节能全自动养护;研发应用预制构件专用运输车,实现自动装卸,缩短作业时间;利用RFID、二维码等物联网技术,实现预制构件从生产加工、入库、储存、调拨、出库、运输、进场验收等全过程的智能识别、定位、跟踪、监控和管理。
3. 创建部品部件质量追溯系统。预制构件生产企业通过植入RFID芯片或粘贴二维码等,在系统中实时录入原材料检验、生产过程检验、部品生产入库和部品运输单等信息,实现全过程质量责任可追溯。
五、推动智能施工管理
1. 推进基于BIM的智能施工管理策划。应用BIM技术模拟施工过程中各个阶段不同场景的工况,通过大数据分析的手段辅助施工方案及施工计划的编制,对项目施工场地布置、施工机械选型、施工计划、资源计划、施工方案等内容做出智能决策或提供辅助决策数据,提升不同专业及工种间的协同效率,避免施工程序不合理、设备调用冲突、资源不合理利用、质量安全风险源识别不精准带来的各类生产问题。
2. 智慧管理系统研发应用。基于5G、BIM、GIS、AI等技术融合,开展面向服务政府端、企业端或项目端的智慧施工管理系统的研发应用,围绕施工过程中“人、机、料、法、环”五大要素,结合智能感知终端,实现对施工质量、成本、进度、安全、环保等纬度的全方位监管以及数据共享、业务协同的高效化管理,最终达到施工过程全面感知、智能生产、互联协同、科学管理的管理目标。
3. 推进精益管理。推广价值管理、流程管理、末位计划者体系、5S、拉式管理、可视化管理等精益建造适宜技术,充分利用精益建造的理念和工具方法,促进工程建设各方信息的及时共享、数据资源的流通和交互,不断提升管理的精益化水平。
部分内容由用户投稿或者来源于网络,如有侵权,请联系底部邮箱进行删除!非常感谢您的支持!
